高血压是最常见的慢性病,也是心脑血管疾病最主要的危险因素。超重和肥胖是高血压患病的重要危险因素,随着体重的增加,发生高血压的风险加大,体重管理有助于高血压人群降低血压水平。所有高血压患者均应积极控制体重。
所有超重和肥胖患者均需要减重,正常体重的高血压患者则要将体重维持在健康范围内,即体重指数保持在18.5- 23.9kg/m²;男性腰围<90cm,女性腰围<85cm。建议把减重5%- 15%及以上设为体重管理目标,争取在一年内让体重减少初始体重的5%~10%。
减重计划应长期坚持,速度需因人而异,切不可急于求成。

高血压患者日常要如何做好体重管理呢?
1.合理膳食
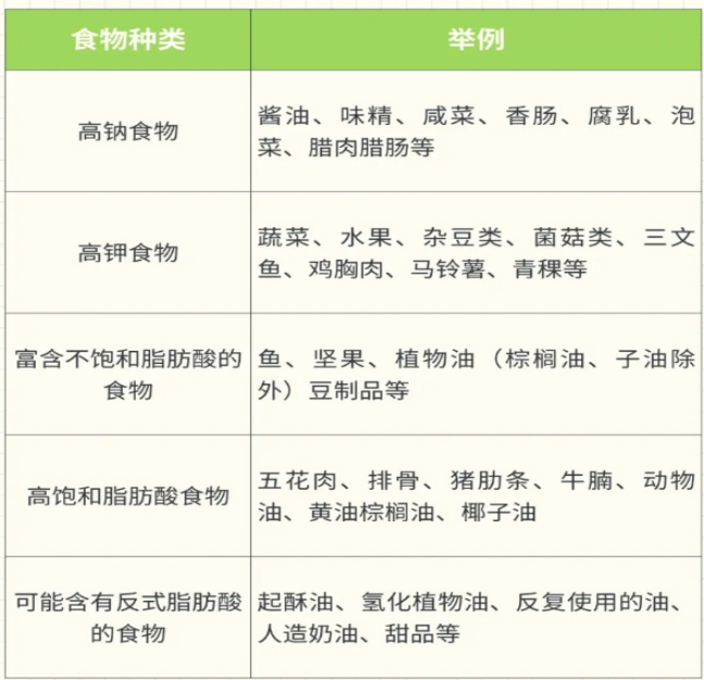
坚持以植物性食物为主、动物性食物适量的膳食模式。做到食物多样、三大营养素供能比例适当。注意控制能量摄入,每日膳食总能量以达到或保持健康体重为宜,注意肌肉量的维持,超重和肥胖人群应控制能量摄入,可根据减重目标,在现有能量摄入基础上每天减少500kcal左右的能量摄入。保证新鲜蔬菜和水果摄入量。每日蔬菜摄入不少于500g,水果摄入200g - 350g。减少饱和脂肪酸和胆固醇摄入。提高不饱和脂肪酸摄入比例,尽量避免反式脂肪酸摄入。
2.减钠增钾
减少钠盐摄入量:建议每人每日食盐摄入量逐步降至5g以下,控制高钠食物摄入,可以选择低钠盐(肾病、高钾血症除外)。日常生活中要避免食用腌制食品、加工肉类、酱油等高钠食物。烹饪时不妨用醋、柠檬汁、香料来替代部分盐分,
增加钾摄入:增加富含钾的食物摄入,有助于促进钠和水的排出,减轻水肿,对体重管理也有帮助。像香蕉、菠菜、紫菜、芋头、土豆等都是不错的高钾食材。

3.规律运动
运动对于高血压患者的体重管理意义重大。它能够加速新陈代谢,使身体消耗更多热量,进而有效减少体内脂肪堆积,帮助患者减轻体重。同时,体重的下降有助于降低心脏负担,减少外周血管阻力,对血压控制十分有利。
对于血压控制良好的高血压患者,推荐以有氧运动为主(中等强度,每天30min,每周5~7天,如快走、骑车或慢跑等)、抗阻运动为辅(从中等强度开始,每周2~3次,每次2~4组,每组8~12次,要训练到全身主要大肌群,同一部位肌肉训练,至少间隔1天)的混合训练,同时结合呼吸训练与柔韧性和拉伸训练(每周2~3次,每次拉伸10~30秒,每个动作重复2~4次,每个动作的总拉伸时间至少60秒),对体重管理和血压控制都有益处。
若运动前收缩压和/或舒张压超过180mmHg和/或110mmHg,应先控制血压后再进行运动。运动后要充分放松。不要从高强度运动中快速停止,应逐渐降低运动强度,保持放松时间5分钟以上;要防范运动后低血压风险。
高血压患者管理好体重对控制血压至关重要,从饮食、运动等多方面入手,长期坚持健康的生活方式,才能更好地防控高血压,享受健康生活。
本文地址:https://id99.com/health/64.html
加入我们:微信:搜索“ID99Tech”
版权声明:本文采用[BY-NC-SA]协议进行授权,如无特别说明,转载请注明本文地址!

体重秤上的数字纹丝不动,往往最能打击减肥的信心。明明饮食控制、运动打卡样样不落,却总觉得白忙活。但别急着灰心有时候,身体的改变远比体重数字更诚实。在你察觉不到的地方,身体可能早已悄悄发出正在变瘦的积极信号。这些,才是真正值得关注的。今天,我们就来盘点下,当你的身体出现哪些信号时,就证明你已经开始健康...

你会选择早上锻炼,还是晚上运动?很多运动的人会存在两个极端,要么早上天刚亮就出去锻炼,要么就是晚上睡觉前去夜跑等。但很多人锻炼错了近日一项最新研究发现,最佳运动时间既不是天刚亮,更不是临睡前最佳运动时间不是天刚亮很多老年人往往早上5、6点就睡不着了,醒来后就出门遛弯运动。这个时间天刚亮,过早晨练真的...