很多人每年体检都在纠结:体检项目一大堆,到底该查什么?随着年龄增加,器官也在衰老,查多了怕浪费钱,查少了又怕漏掉重点……
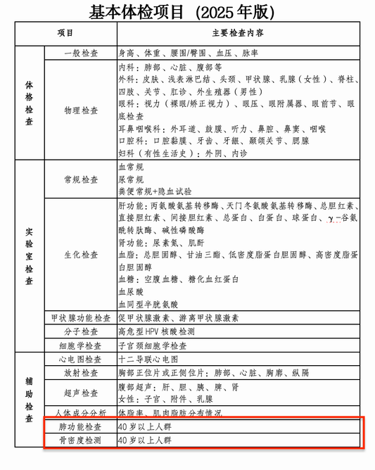
别慌,国家卫健委不久前发布了《成人健康体检项目推荐指引(2025年版)》,明确推荐了40岁以上必做的两项检查。40岁后这2个器官“断崖式”衰老,很多人根本没想到要查!这两项就是——肺功能检查、骨密度检查。

40岁后肺开始悄悄加速衰老
有研究显示,肺功能在20~25岁达到巅峰,之后就开始走下坡路②。而40岁,是一个明显的“滑坡点”,肺衰老开始加速!③可怕的是,肺功能下降早期几乎没有症状,等你察觉到“走几步就喘、咳嗽总不好”,可能提示肺功能正在悄悄下降。
40岁以上建议体检筛查肺功能。胸片和CT可以显示肺部的形态、结构以及是否存在病变,如肺部肿块、炎症等;而肺功能检查更侧重于评估肺的功能状态。④

人民日报健康客户端资料图
✅ 1.出现5种表现,当心肺功能受损
青海省第四人民医院呼吸一病区护士曹国琴在该院公众号刊文介绍,肺功能衰退早期症状易被忽视,若同时出现以下2项及以上症状,建议及时关注肺部健康:
(1)持续咳嗽:无感冒、过敏等明确诱因,咳嗽持续超过2个月;
(2)活动后气短:爬三层楼即明显气喘,甚至平地快速行走时也感觉呼吸困难;
(3)呼吸有声:呼吸过程中伴随“嘶嘶”声,或类似“拉风箱”的异常声响;
(4)经常疲劳:日常频繁感到疲倦乏力,即便经过充分休息也难以恢复;
(5)胸闷不适:胸部有明显压迫感,尤其在清晨起床或夜间睡眠时症状加重。⑤

人民日报健康客户端资料图
✅ 2. 锻炼肺功能,试试这3个方法
国家呼吸医学中心、国家慢性呼吸疾病防治办公室郑智、李杰红在健康报刊文介绍,肺功能锻炼对于改善呼吸健康至关重要。通过一系列有针对性的科学锻炼,可增强呼吸肌力量,提高呼吸效率,轻松自如地呼吸。
推荐几种在家就能锻炼肺功能的方法:
(1)唱歌或吹奏乐器:通过唱歌或吹奏乐器控制呼吸的节奏和力度,锻炼呼吸相关肌肉,可提高肌肉的力量和耐受性。
(2)深呼吸训练:在安静舒适的地方,闭上眼睛,放松身体,用鼻子慢慢地吸气,让气流深入到肺底。接着,缓慢地用嘴呼出气体,反复深呼吸练习,每次持续几分钟,可保护并提高肺功能。
(3)有氧运动:跑步、游泳、骑车、练八段锦、打太极拳等,这些有氧运动可提高心肺功能,增强肺泡对氧气的摄取和利用能力,还可促进血液循环,增强身体素质。⑥岁后骨量开始“断崖式”下降
人的一生中,骨量就像是一条抛物线:
⬇️人从出生到20岁,骨量会随着年龄明显增加;
⬇️30~40岁是人一生中骨密度最高的时期;
⬇️40岁之后,骨量开始流失,骨骼将会“断崖式”衰老。⑦
女性绝经后流失更快,但男性也一样逃不过。上海交通大学附属第六人民医院骨质疏松和骨病科主任章振林曾在健康时报刊文建议:无论男性女性,应该在40岁左右做一次骨密度检查,了解一下自己的骨量处于什么位置。50岁以后则应该每年做一次骨密度筛查,可以早期识别容易骨折的人群。⑧

人民日报健康客户端资料图
✅ 1.出现5种表现,是骨质疏松信号
虽说年轻人有“硬”骨头优势,但他们未必都骨量达标。复旦大学附属中山医院健康管理中心博士研究生赵亚军在医院公众号刊文提醒,这些症状可能是骨质疏松的信号:
(1)身高变矮(驼背或脊柱压缩)
(2)经常抽筋
(3)轻微碰撞就骨折
(4)持续性腰背疼痛
(5)牙齿松动(颌骨骨质流失)
骨密度低继续发展,就有可能会演变成骨质疏松症,不仅腰酸背痛,而且身体素质也会变差,易生病。⑨
✅ 2.养出一身“硬骨头”,做好3件事
(1)保证每日钙质摄入:高钙食物有牛奶、酸奶、奶酪、豆腐、深绿色蔬菜、坚果、鱼虾。⑨

图自复旦大学中山医院健康管理中心
(2)每天晒太阳15分钟:没有维生素D,补再多钙也难吸收。建议每天适当晒太阳15~30分钟(避免正午长时间暴晒),需保持手臂/面部暴露。此外,蛋黄、深海鱼(三文鱼、沙丁鱼)富含维生素D。⑨

人民日报健康客户端资料图
(3)每天运动30分钟:肌肉收缩时牵拉骨骼,能刺激成骨细胞活性。推荐健步走、八段锦、太极拳、哑铃、广场舞等,每周坚持3~5天,每天30分钟。避免久坐。每1小时起身活动一次。⑨
本文综合自:
①2025-11-04《国家卫生健康委办公厅关于印发成人健康体检项目推荐指引(2025年版)的通知》
②何国忠,张剑青,Suresh Kumar.肺衰老及其干预研究[J].老年医学与保健,2019,25(06):692-694.
③2011-05-12 健康时报《求证器官衰老时间表》
④2025-01-15邵逸夫医院《这项检查很重要,很多人却不知道!建议40岁以上筛查》
⑤2025-10-22青海省第四人民医院官微《省四院健康科普:肺功能衰退的早期预防与保护》
⑥2024-12-17健康报《你的肺功能可能在悄悄变差!简单自测+锻炼秘籍请查收→》
⑦2024-09-23中山大学附属第五医院官微《骨质疏松不可轻视,40岁后要定期筛查骨密度》
⑧2021-10-22健康时报《骨松检查有个金标准》
⑨复旦大学中山医院健康管理中心《你以为骨质疏松是老年病?30岁后骨头就开始“偷偷变渣”!》
转载自:人民日报健康客户端
本平台对于转载其他平台内容真实合法性概不承担法律责任,关于疾病和用药建议还请您咨询医生。若有内容侵权,敬请联系我们,我们将在第一时间予以删除或更改。
本文地址:https://id99.com/health/54.html
加入我们:微信:搜索“ID99Tech”
版权声明:本文采用[BY-NC-SA]协议进行授权,如无特别说明,转载请注明本文地址!

多运动,能防癌已是很多人的共识,但到底该运动多少才防癌?是偶尔拼命练到力竭,还是每天保持适量运动?哪种才是有效的防癌运动方式?很多人以为运动量越大,防癌效果越好。但最新研究却给出了不一样的答案:并非越多越好研究发现,长期、稳定的适度运动,防癌效果最显著;盲目增加运动量,并不会带来额外的防癌益处。人民...

我猜你一定有过类似这样的经历:·打开手机要发条消息,不知不觉却划到了短视频软件;·东西老是不知道放在哪里,找都找不着;·发朋友圈想写个文案,绞尽脑汁也蹦不出来几个好词;·注意力越来越细碎,坚持工作1小时不刷手机都是奇迹......越来越多的现代人用脑腐rairot这个流行词来形容自己,因为总是接触那...